首页 > 新闻资讯 > 媒体报道
使用帮助】【发表新文章

荒唐!书法大赛主办方承认:编假入展名单欺骗作者

2025.12.05 17:43  来源:扬子晚报 发表评论(0)

书法大赛获奖名单是网上的“人名大全”?主办方致歉:因合作方突发违约撤离,导致工作出现严重纰漏。

“避雷这个书法比赛,连电视剧都不敢这么演!”12月4日,扬子晚报/紫牛新闻记者注意到,多位网友在社交平台反映,首届“华夏杯”全国书法大赛公示的获奖名单中,大量获奖者姓名及排列顺序,与百度文库《10000中国普通人名大全》文档中的内容高度重合。12月4日,有参赛者告诉记者,他已经联系到赛事工作人员并收到了退费。同日下午,一名主办方工作人员回应称,正在陆续处理退费,不清楚获奖名单中问题的具体情况。

640x1151

网友质疑书法大赛获奖名单是网上的“人名大全”

记者查询发现,某公众号于12月2日发布了这份网传的获奖名单,其中成人组多个奖项的获奖者信息,不仅姓名与百度文库《10000中国普通人名大全》高度吻合,就连排列次序也一模一样,有网友进一步发现,学生组获奖名单还与网上某中学1994级初一班级名单完全重合。12月4日,该公众号作者还在评论称:“大家该保存的保存,该截图的截图,赛事官方公众号已经删除”。

此事迅速引发网友热议,不少人质疑赛事真实性:“连人名的顺序都不换?要么是骗报名费,要么是骗作品!”还有网友调侃:“它甚至连AI都懒得用。”

640x418
644x16

 名单对比

在社交媒体上,有部分网友发帖称,在看到网传质疑信息后,立刻向此前大赛的联系人发送了微信消息,并已经取得了退费。网友“逸斋”表示,此前添加的大赛工作人员向他发来了另一个网名为“暑条派”的微信名片,随后“暑条派”向其返还了30元参评费。“逸斋”告诉记者,目前他确实已经收到了退款,由于涉及对方的个人隐私问题,不方便提供相关工作人员的微信。

644x16

 网友“逸斋”表示已经收到退费

记者梳理了解到,该书法大赛的征稿启事称,大赛组织机构的学术支持单位系中国硬笔书法协会书法教育专业委员会,主办单位为华夏大书法文化艺术研究院,承办单位包括朔州市考级基地和开封八古书画院有限公司,落款为“华夏大书法文化艺术研究院”,大赛组委会主任为袁某某。值得注意的是,启事中标注称“对代笔和抄袭的作品,一经核实将取消获奖资格”,还写有一个“举报电话”。

启事还提到,每幅作品收取通联费用30元,征稿日期为8月1日至11月1日,分为成人组和学生组,设置了多个奖项:成人组一等奖5名,奖金1000元/人,二等奖10名,奖金500元/人……收稿地址标注为河南省开封市某地的“华夏大书法文化艺术研究院”,收件人为袁某某,同时留有其与另一名工作人员赵某的手机及微信号。

644x16

征稿启事相关信息

据天眼查App,大赛承办单位“开封八古书画院有限公司”的地址,与赛事稿件收件地址一致,法定代表人系上述袁某某,未登记联系方式。一家名为“华夏大书法(厦门)文化艺术研究院(有限合伙)”的公司的执行事务合伙人袁某某,与上述大赛负责人同名,今年10月,这家艺术研究院已因“通过登记的住所或者经营场所无法联系”被列入经营异常名录。

644x16

相关信息

12月4日上午,扬子晚报/紫牛新闻记者多次拨打征稿启事中袁某某的手机号码,均无人接听,微信搜索也未查到相关账号。记者向其发送短信并表明身份及来意后,直至下午仍未收到回复,再次拨打时电话提示“正在通话中”,更换另一手机号致电,虽未提示“正在通话中”,但同样无人接听。记者又拨打了工作人员赵某的电话,但通话显示呼叫失败,同时,记者尝试添加赵某的微信,截至发稿前,对方没有通过好友申请。

随后,记者致电注意事项中注明的“举报电话”,一名工作人员回复称,目前已经在陆续处理退费。但对于获奖名单中的问题,该工作人员表示不清楚具体情况。

644x16

征稿启事相关信息

4日下午,记者致电中国硬笔书法协会,相关负责人回应称,协会跟该赛事没有任何关系。“我听说过他们,是在厦门注册的,并不在河南。”同日,记者向河南省开封市政务服务中心反映了此事,工作人员表示已经进行记录,将反馈至相关部门进行核查。

另据羊城晚报,对获奖名单造假的原因,华夏大书法文化艺术研究院工作人员给记者发送了一张手写道歉信,落款为该研究院负责人袁老师。道歉信中提到,因研究院破产,导致“华夏杯”比赛中断,所有参评费全部退还,作品整理好后退回。

644x16

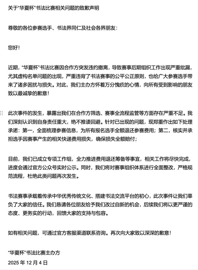
随后,该工作人员又给记者发送了主办方《关于“华夏杯”书法比赛相关问题的致歉声明》,当中提到,书法比赛因合作方突发违约撤离,导致赛事后期组织工作出现严重纰漏,尤其虚构名单问题的出现,严重违背了书法赛事的公平公正原则,也给广大参赛选手带来了诸多困扰与损失。

644x16

声明承诺,将全面梳理参赛信息,为所有报名选手全额退还参赛费用;核实并承担选手因赛事产生的相关快递费用损失,确保损失全额赔付。

声明还表示,目前已成立专项工作组,全力推进费用退还筹备等事宜,相关工作将尽快完成,进度会通过官方公众号实时公示。同时,还将对赛事组织体系进行全面整改,严格规范流程,杜绝此类问题再次发生。


责任编辑:左进学
审核:王永剑
  】【关闭
 

网友评论 共有 0 个关于本文章的评论信息
内 容: